Apollo I User Manual - Mach3
1. Introduction
The Apollo I Breakout Board provides a flexible, plug-in-play interface for the Mach3 CNC software using standard computer parallel ports. Its key features include the following:
- 6 Axis Control
- Spindle Control (Clockwise, Counterclockwise, and 0-10VDC Analog)
- 9 Inputs & 8 Outputs
- Emergency Stop Circuit
- Hardware and Drive Enable Circuit
1.1 Overview
Use the diagram below as a reference throughout the manual.
Figure 1 Apollo I Overview
The purpose of this manual is to give you all the information you need to use the Apollo I Breakout Board. Written in simple step by step instructions, this manual can be used by anyone who has a basic understanding of your machine and basic computer skills.
WARNING
Do NOT connect 115VAC to any part of the Apollo I Breakout Board. It could cause serious damage to your board.
1.2 Tools Required
Before operating the Apollo I, you must have the following items:
- 24VDC Power Supply
- Computer with Two Parallel Ports
- Mach3 Software
If you purchased a CNC control from MachMotion, you already have all of the above items.
1.3 Specifications
Below are the specifications for the Apollo I Breakout Board.
|
Item |
Specification |
|
Input Power |
24VDC |
|
Max Power Consumption |
48W |
|
|
|
|
Axes |
6 |
|
Step and Direction Axis Control |
5V Single Ended and Differential |
|
Connection |
RJ45 Connectors and Terminal Blocks |
|
Max Pulse Speed |
45 kHz |
|
|
|
|
Spindle |
1 |
|
Relay Outputs |
Clockwise (CW) and Counterclockwise (CCW) |
|
Analog Signal |
0-10VDC |
|
|
|
|
Outputs |
8 |
|
Voltage |
7V-48VDC* |
|
Max Current |
250mA** |
|
Commons |
2 |
|
|
|
|
Inputs |
9 (Sinking or Sourcing) |
|
Voltage |
2.5V-48VDC |
|
Min Current |
2mA |
|
Isolated |
Optional |
|
|
|
|
Enable Circuit |
2 |
|
Hardware Enable |
Relay Contacts, 5V Enable, 24V Enable |
|
Drive Enable |
Relay Contacts |
|
|
|
|
Emergency Stop Circuit |
Normally Closed Connection |
|
|
|
|
Dimensions |
8.32"(L) X 5.75"(W) X 2"(H) |
|
|
|
Table 1 Apollo I Specifications
*Only 24V is provided on the breakout board. Any other voltage must be supplied.
**Commons must be supplied externally. If the commons are using the Apollo I power supply, each output can only source 125mA.
2. Installation
2.1 Mounting
The Apollo I has four 0.16 inch mounting holes as shown below.
Figure 2 Apollo I Mounting Holes
You can mount the breakout board on any solid surface that will be protected from dust and dirt. Make sure to use 3/8 to 1/2 inch standoffs so the bottom of the board will not short out. Place the Apollo I as close to the control as possible. If the parallel port cables are longer than 12” then you may have issues with electrical noise.
2.2 Supply Power
To turn on the Apollo I you must supply 24VDC. The power connection is located at the top right of the board as shown below.
Figure 3 24V Power Connector
When 24VDC is supplied, the top orange LED labeled Power will turn on. Near the middle of the board another power LED should turn on as shown below.
Figure 4 Second Power LED
2.3 Configuring Jumpers
On the Apollo I there are four jumpers that must be set up for it to function properly. As shown below, place all of the jumpers on the top two pins.
Figure 5 Jumper Configuration
The only jumper you that you should ever use is the CP jumper. It overrides the enable circuit and should only be used for testing purposes. When the CP jumper is connected to the bottom two pins, the green and blue enable LEDs should turn on (See Hardware Enable and Drive Enable Sections). Otherwise, the Apollo I is not working correctly.
3. Apollo I Overview
3.1 Setting up Your Parallel Ports
To connect to the Apollo I, you must have two parallel ports on your computer. Port 1 is on the left and port 2 is on the right as shown below. Connect them both to the parallel ports on your computer.
Figure 6 Parallel Port Connections
Now you need to find your port addresses for ports 1 and 2. Follow the procedure below.
- Click on Window’s Start button, right click on Computer (or My Computer for Windows XP), and select Properties.
- Near the top select the Device Manager. (For Windows XP click on the Hardware tab first.)
- Expand the Ports (COM & LPT) to see all the parallel ports on your control. For all MachMotion controls PCI ECP Parallel Ports (LPT2) and PCI ECP Parallel Ports (LPT3) are used for the Apollo I.
Figure 7 Parallel Ports
- Double click on one of the ports and then select the Resource tab. The first number in the first line of the range is your port address.
Figure 8 Parallel Port Address
For example, in the figure above, the port address is 0378. Repeat step 4 for the second parallel port.
Now you are ready to load the addresses you found into Mach3. After opening up Mach3, select Config, then Ports and Pins. Enter in your addresses under Port #1 and Port #2. Delete everything in the address but the “0x”. Then add your addresses to the end of “0x”. In the example above the port address should be 0x378.
Figure 9 Mach3 Parallel Port Addresses
Press Apply and then OK.
If you used a default XML from MachMotion’s website, your parallel ports should now be set up. Press the Reset button in Mach3 if it is flashing. The enable LED shown in Figure 14 should be on. Otherwise swap your parallel ports on the control.
4. Setting up Your Enable Circuit
The Apollo I has a hardware and drive enable circuit which turns on when Mach3 turns on the Charge Pump signal. However, before anything on the Apollo I will work, you must connect the two Emergency Stop terminals. Use the table below as a quick reference for the different signals.
|
Signal / LED |
Mach3 Name |
Port # |
Pin # |
Input/Output |
|
Enable |
Charge Pump |
2 |
17 |
Output |
|
E-Stop |
Estop |
2 |
15 |
Input |
Table 1 Enable Circuits
Note: If you are using a MachMotion XML or if you purchased a control from MachMotion, both the E-Stop and the Enable circuits will be set up inside the software.
WARNING
Do NOT connect 115VAC to any part of the Apollo I Breakout Board. It could cause serious damage to your board.
Emergency Stop
The emergency stop connector is located right below the power connector on the Apollo I. When the emergency stop terminals are connected together, the red E-Stop LED turns on and the breakout board can then enable.
Figure 10 Emergency Stop Connection
Note: Nothing will work on the Apollo I Breakout Board unless the Emergency Stop terminals are connected together!
Emergency stop input is set up inside Mach3 by setting the EStop signal to port 2 pin 15. Set the Active Low column to a red X. If it is setup correctly, Mach3 will reset any time the emergency stop terminals are disconnected.
Figure 11 Mach3 EStop Setup
Note: For more information see Configuring Your Inputs section.
4.1 Hardware Enable
The hardware enable is the main enable circuit. It enables all the components on the Apollo I, turns on the 5V enable (5EN) and the 24V enable signals (24EN), and activates the hardware enable relay (HEN). When the hardware enable is set up correctly, it will only activate when there are no emergency conditions. Tripping the emergency circuit or a limit switch will disable the hardware enable. Remember that the emergency stop terminals must be connected for anything to enable.
The 5V and 24V enable signals can be used for any low current applications. The hardware enable relay can be used for higher current applications if you supply the voltage source. The signals are labeled 5EN, 24EN, and HEN on the Apollo I terminal block TB2 as shown below.
Figure 12 Hardware Enable Signals
View the diagram below for an example of the hardware enable relay.
Figure 13 Hardware Enable Relay Example
The green LEDs (labeled Enable) turn on as soon as the breakout board detects the enable signal from Mach3. The LEDs do not mean that the hardware enable circuit is activated. The hardware enable circuit is only activated when the red (E-Stop) LED is on.
Figure 14 Hardware Enable LEDs
Hardware enable is set up inside Mach3 by setting the Charge Pump signal to port 2 pin 17 as shown below. Set the Active Low column to a red X.
Figure 15 Mach3 Charge Pump Setup
Note: For more information see Configuring Your Outputs section.
Note: The Charge Pump also turns on the Drive Enable.
4.2 Drive Enable
Drive enable is used to enable all your drives. When activated, the drive enable relay connects the external enable (EXT) to the servo enable (SOV) terminals on TB2. The signal SOV runs to each axis control mod jack (See Table 2 Axis Control Mod Jack Pinouts). You can jumper EXT to 5V, 24V, GND, or any other DC voltage for different enable signals depending on what your servo drives require. Again, remember that the emergency stop terminals must be connected for anything to enable.
Figure 16 Drive Enable Signals
The Mitsubishi, Yaskawa, and TECO servo drives from MachMotion are all enabled with a ground signal. Therefore EXT and GND are connected together as shown below.
Figure 17 Drive Enable Example
The blue LED (labeled Drive Enable) on the top middle of the breakout board turns on as soon as the drive enable signal from Mach3 is detected. The blue LED does not mean that the drive enable relay is activated. The drive enable relay is only activated when the red (E-Stop), green (Enable), and blue (Drive Enable) LEDs are on.
Figure 18 Drive Enable LED
If you need to use the drive enable signal without using the axis control cables, just connect your signal directly to SOV.
Drive enable uses the same output as the hardware enable. See Figure 15 for the Charge Pump setup.
Now all the LEDs on the Apollo I (besides the inputs and outputs) should be on. If not, go back and make sure that you set up everything correctly. If all the LEDs are on, you are ready to begin setting up your axes.
5. Setting up Your Axes
To set up your axes you must connect your drives and set up the Mach3 software.
5.1 Connecting Your Drives
The Apollo I Breakout Board uses step and direction to control your axes. You can use differential or single-ended outputs. For differential outputs you have two signals for step (step + and step -) and two signals for direction (direction + and direction -). For single-ended you only have one signal for both step and direction. All MachMotion products use differential outputs.
5.1.1 Differential Control
For most systems you will use differential step and direction. The step and direction outputs are located on the bottom row of RJ1, the large mod jack block. See the diagram below.
Figure 19 Differential Step and Direction Mod Jacks
The pinout for the mod jacks is shown below.
|
Function |
Reserved |
Drive Error |
Direction + |
Drive Enable (SOV) |
GND |
Direction - |
Step + |
Step - |
|
RJ45 Pins |
1 |
2 |
3 |
4 |
5 |
6 |
7 |
8 |
|
Colors |
White & Orange |
Orange |
White & Green |
Blue |
White & Blue |
Green |
White & Brown |
Brown |
Table 2 Axis Control Mod Jack Pinouts
For any drive from MachMotion, you can plug it directly into the axis control mod jacks.
Note: For more information on the Drive Enable signal, see Drive Enable section.
5.1.2 Single-Ended Control
For single-ended control you can use the terminals on TB1 (the large green terminal block). The top row is for the direction signals and the middle row is for the step signals. The first letter on each terminal is the axis name and the second letter is the function (D for direction and S for step). See the picture below.
Table 3 Singled-Ended Step and Direction Terminals
5.2 Enabling Your Axes
After your drives are connected to the Apollo I, open up Mach3 and enable your axes in the following way:
Figure 20 Axis Setup
- Click on the red “X” to enable an axis. If there is a green check mark next to the axis, then the axis is enabled already. The port and pin numbers must be set up as shown below for anything to work.
Figure 21 X, Y, and Z Axes Enabled
- Press Apply and then OK. Your axes should now be enabled.
Note: The Dir LowActive and Step Low Ac… columns are not used for the Apollo I Breakout Board.
Now you should be able to jog your axes!
WARNING
Your machine has not be calibrated so it could jog at extremely high speeds and move erroneous distances. Also, no limits have been set up so you could cause DEATH, INJURY or serious PROPERTY DAMAGE if you are not careful.
5.3 Calibrating Your Axes
Now you must calibrate your machine. To get your units perfect, you must calculate them manually from your machine specifications. However, you can get them pretty accurate if you use the calibration wizard (see Calibration Wizard section).
5.3.1 Manual Calibration
You need to calculate how many steps there are per inch and the maximum velocity of your system. If you purchased motors from MachMotion, use the table below as a reference.
|
Motor Type |
Encoder Counts |
|
TECO |
10,000 |
|
Mitsubishi |
131,072 |
|
Steppers (10 micro-step) |
2000 |
Table 4 Motor Encoder Counts
Calculate the steps per inch and velocity using the steps outlined below.
- Calculate your gear reduction using the number of teeth on your pulleys and your gearbox ratio. If your motor is directly driving your axis, then your gear reduction is 1. Otherwise use the formula below.
Gear Reduction = Screw Teeth / Motor Teeth * Gearbox Ratio
- Now calculate the distance one motor turn will move your axis by taking the ball screw pitch and dividing it by your gear reduction.
Distance of One Motor Turn = Ball Screw Pitch / Gear Reduction
- Next calculate the number of steps per inch. Find the number of encoder counts for your drive (which can be found on the motor specification sheet or in Table 4) and divide it by the distance of one motor turn. This gives you what Mach3 calls your “Steps per.”
Steps per = Encoder Counts / Distance of One Motor Turn
- Finally you can calculate your velocity by multiplying your motor’s RPM by the distance of one motor turn. This gives you your velocity in inches or millimeters per minute.
Velocity = RPM * Distance of One Motor Turn
For example, if you are setting up a 3000 RPM TECO motor with a ball screw pitch of 5 TPI (0.2” pitch) and ball screw pulley with 36 teeth and a motor pulley with 18 teeth, calculate it as follows.
Begin by calculating your gear reduction. Take the number of teeth on your screw and divide it by the number of teeth on your motor. In this example the axis has a gear reduction of 2 (36/18).
Now calculate the distance one motor turn will move your axis by taking the ball screw pitch and dividing it by your gear reduction. In this example one motor turn will move the axis 0.1 inches (0.2”/2).
Next calculate the number of encoder counts per inch (steps per). Find the number of encoder counts for your drive and divide it by the distance of one motor turn. In this example the steps per inch is 100,000 (10,000/0.1).
Finally, you can calculate your velocity by multiplying your motor’s RPM by the distance of one motor turn. The velocity in this example is 300 units per minute (0.1*3000).
Now you are ready to enter these values into the Mach3 software. Select Config on the top menu bar, then Motor Tuning. You should see the Motor Tuning and Setup window as shown below.
Figure 22 Motor Tuning and Setup
On the right column titled Axis Selection, press the button corresponding to the axis you want to set up. The selected axis’s parameters will be loaded. Now enter in your new value for Steps per as shown below.
Figure 23 Steps per in Motor Tuning
Next enter your velocity as shown below.
Figure 24 Velocity in Motor Tuning
Press SAVE AXIS SETTINGS before clicking on another axis or closing out the Motor Tuning and Setup window.
5.3.2 Calibration Wizard
The calibration wizard is located in the Diagns screen under the Mach Settings tab. Click on the button Set Steps Per to begin the wizard. If you do not have the Ultimate screen, then you must go to the Settings tab and click on the Set Steps per Unit button (right above the Reset button).
You will be asked to select an axis and then to enter how far you want the axis to move. After the machine moves, you will need to measure how far it moved and enter it into the wizard. Repeat the wizard for each axis on your machine.
If you want to adjust your velocity, select Config on the top menu bar, then Motor Tuning. You should see the Motor Tuning and Setup window as shown below.
Figure 25 Motor Tuning and Setup
On the right column titled Axis Selection, press the button corresponding to the axis you want to set up. The selected axis’s parameters will be loaded. Now you can adjust your velocity setting as shown below.
Figure 26 Velocity in Motor Tuning
Press SAVE AXIS SETTINGS before clicking on another axis or closing out the Motor Tuning and Setup window.
WARNING
No limits have been set up. You could cause DEATH, INJURY or serious PROPERTY DAMAGE if you are not careful.
5.4 Calculating Backlash
The Apollo I has backlash compensation. Use the MDI line to enter g-code to move your axes. To calculate your machine’s backlash, follow the steps below.
- Move the axis in one direction farther than the maximum possible backlash.
- Mount your dial indicator and zero it.
- Move the axis again in the same direction for a specific distance (it doesn’t matter how far).
- Move the axis backwards the same distance.
- Calculate how far the dial indicator was off from zero. This is your backlash value.
After measuring your backlash, load this value into Mach3. Your backlash value must be in inches or millimeters, depending on what units you are using. Click on Config and then select Backlash. The following window will come up.
Figure 27 Backlash
Make sure to check the box Backlash Enabled and set the Backlash Speed to 100 as shown above.
You can also change the speed that the backlash is applied. Click on Config then select General Config. The value Shuttle Accel in seconds is how fast your backlash will be applied.
Figure 28 Shuttle Accel
Below is a table of common values.
|
Drive Type |
Seconds |
|
Steppers |
1 to 0.1 |
|
Servos |
0.01 to 0.0001 |
Table 5 Backlash Time
5.5 Reversing Direction
If an axis moves the wrong direction, you can reverse the direction in the Mach3 software.
Figure 29 Homing & Limits
You will see the following window come up:
Figure 30 Reversing Direction
- Under the Reversed column click on the red “X” if the axis needs to be reversed.
- After making all your changes, press OK.
Your axis will now move the opposite direction than it did before.
5.6 Slaving an Axis
To configure an axis as a slave, follow the steps outlined below.
- Click Config->Slave Axis on the main menu bar. It will display the Slave Axis Selection window.
Figure 31 Slave Axis Selection Window
- Select the axis you want to slave. Under X, Y, and Z you can slave either A, B, or C. For example, the configuration below is used to slave the A axis to the Y axis.
Figure 32 A Axis Slaved to Y
- Press OK and then restart Mach3.
When Mach3 comes back up, your axis should be slaved correctly.
6. Setting up Your Spindle
The Apollo I spindle control consists of a 0-10V analog signal for spindle speed and two relays (CW and CCW) for spindle direction. Below the spindle terminals on TB2 there are two LEDs for spindle forward (FWD) and reverse (REV). If these LEDs turn on correctly, then your spindle is set up.
Figure 33 Spindle LEDs
6.1 Wiring up Your Spindle
6.1.1 Spindle Control
Your spindle can be connected into RJ1 or directly into the terminals on TB2 (see Figure 1). On RJ1 the spindle control connector is on the bottom row as shown below.
Figure 34 Spindle Control RJ45 Mod Jack
The pinout for the spindle control mod jack is shown below.
|
Function |
Analog 0-10VDC |
CW Relay |
CW Relay |
Drive Enable |
GND |
N/C |
CCW Relay |
CCW Relay |
|
RJ45 Pins |
1 |
2 |
3 |
4 |
5 |
6 |
7 |
8 |
|
Colors |
White & Orange |
Orange |
White & Green |
Blue |
White & Blue |
Green |
White & Brown |
Brown |
Table 6 Spindle Control RJ45 Mod Jack
Note: For more information on the Drive Enable signal, see Drive Enable section.
If you purchased a VFD from MachMotion, then you can plug it directly into the spindle control mod jack.
You can also connect your spindle into the terminals on TB2 as shown below.
Figure 35 Spindle Control Terminals
The terminals and the RJ45 connector both use the same signals. Use whatever method is easiest.
6.2 Setting up the Spindle
Follow the directions below to enable your spindle inside Mach3.
- Select Config->Ports and Pins and then click on the Motor Outputs tab. Enable the spindle by clicking on the red “X”. If there is a green check mark next to the spindle, then it is already enabled. Make sure that the port and pin numbers are set up as shown.
Figure 36 Spindle Setup
- Now click on the Output Signals tab. Enable outputs 1 and 2 and set them up to port 2 pin 14 and port 2 pin 16 respectively. Set the Active Low column to a red X. See the figure below.
Figure 37 Spindle Outputs
- Finally, click on the Spindle Setup tab. Make sure the check box Disable Spindle Relays is unchecked and that the Clockwise Output # is 1 and the Counterclockwise Output # is 2. Also, select the check box PWM Control and set the PWM Base Freq. to 100.
Figure 38 Spindle Setup
- Press Apply to save your changes and then OK.
Your spindle is now enabled.
6.3 Setting up Pulleys
For Mach3 to know how to scale the analog voltage output, you must enter in your maximum RPM for the spindle motor. If you have different gears you can set up multiple maximum speeds. Mach3 uses a different pulley for each different speed configuration.
For example, one pulley could be set to 75 to 300 RPM for a low speed (at 300 RPM the control will output 10V). A medium speed pulley could go from 300 to 1200 RPM and high speed pulley could run from 1200 to 2400 RMP.
To change your pulleys, go to Config -> Spindle Pulleys. The Pulley Selection window will appear as shown in Figure 40.
Figure 39 Spindle Pulleys
Figure 40 Pulley Speed Setup
Use the drop down menu titled Current Pulley to select the pulley you want to update. Enter in your maximum and minimum speeds for each pulley. Then select the pulley you want to load and press OK.
Note: Only set up multiple pulleys if your machine has different gears.
You can also change pulleys by using M41-M45. The macros can be used to just change pulleys in Mach3 or you could use them to automatically change gears on your machine. Outputs 12-16 are configured to shift between gears 1 and 5. To shift your machine into neutral, run M40. Open up the macros with the VB Script Editor for more details.
6.4 Turning on Your Spindle
To turn on your spindle, begin by setting a spindle speed. Navigate to Prog Run and click on the Spindle S: user input. Enter your speed and press Send as shown in Figure 41.
Figure 41 Setting up Spindle Speed
Note: If you don’t have the MachMotion screen set, spindle speed can be changed right on the main screen of the Mill profile. Click on the user input, enter a new number, and then press enter.
Figure 42 Spindle Speed in RPM
Control the spindle by pressing the FWD and REV buttons. The button will turn red when you press it once. Pressing the button again turns the spindle back off.
Figure 43 Spindle Buttons
Note: If you don’t have the MachMotion screen set, turn on the spindle by pressing the button Spindle CW F5. When the button is flashing, the spindle should be on.
Figure 44 Spindle Speed
You can also control the spindle by using M-codes. Use the table below as a reference.
|
M-Code |
Function |
|
M3 |
Clockwise |
|
M4 |
Counter/Clockwise |
|
M5 |
Stop |
Table 7 Spindle M-Codes
6.5 Reversing Direction
To reverse a pulley’s direction, go to Config -> Spindle Pulleys. Select the pulley that you want to reverse and then check the small box called Reversed as shown below.
Figure 45 Reverse Pulley
7. Setting up Your Inputs
The Apollo I has 9 configurable inputs. These inputs can be used for limit switches, home switches, tool changers, or anything else. As shown below, the inputs are located on the main green terminal block, TB1.
Figure 46 Inputs
Note: Some of the input terminals and jumpers are not used for the Apollo I.
Each input has an LED that shows the current state of the input. Both the LED and input are labeled with the input name. The inputs start counting from X0 and up to X8. If the LED is on, then the input is activated. Different configurations can be selected for each input by using the jumpers near the bottom right of Apollo I. The jumpers start counting from the left at X0 and increment up to X15. (X9-X15 are not used for the Apollo I.) Each jumper corresponds to an input. For example, the jumper labeled X3 corresponds to the input on TB1 labeled X3 and the LED X3.
Figure 47 Input Jumpers
The figure below shows the schematic of an input where S is the input number. The jumper only shows the three pins used for that input. Comparing it to Figure 47, pin 3 is on the top and the pin 1 is on the bottom.
Figure 48 Input Schematic
7.1 Wiring Your Inputs
7.1.1 Standard 24V Inputs
For a standard 24V input, place the jumper on the bottom two pins. In the example below, all the inputs are set up as standard 24V inputs.
Figure 49 Jumpers on Bottom Two Pins
Next jumper C0+ to 24V and C0- to GND on TB1 as shown below.
Figure 50 24V Configuration
Then connect your input to the input terminal on the middle row (X0, X1, etc). See the diagram below.
Figure 51 Standard 24V Input
To activate the input, you must supply 24V to the input. A floating signal or a ground will not turn on the input. The LED corresponding to the input will turn on brightly when the input is activated. For a more detailed description of the different configurations, continue reading below.
7.1.2 High Voltage Sourcing Inputs (PNP)
For 9-48V inputs, supply your positive voltage to the C0+ terminal and your ground to C0-. Set the jumper for your input to the bottom two terminals as shown in Figure 49. Then connect your signal into the corresponding input.
For example, the Apollo I shown below is set up for 30V. Notice that input X4 is connected to a switch.
Figure 52 High Voltage Sourcing Inputs
Note: All the inputs use the same common.
Below is another example with a 12V PNP proxy sensor.
Figure 53 12V Proxy Example
7.1.3 Low Voltage Sourcing Inputs (PNP)
For 2.5-10V inputs, connect your positive voltage to the C0+ terminal and your ground to C0-. Completely remove the jumper corresponding to the input and connect XNL (where N represents the input number) to GND. Then connect your signal to the corresponding input.
Assuming that the jumper for X5 has been removed, the example below shows how to wire in a 5V toggle switch.
Figure 54 5V Toggle Switch Example
Note: Your 5V supply could come from TB2 on the Apollo I.
7.1.4 Sinking Inputs (NPN)
For most NPN proxys place the jumper on the top two pins. Then connect your signal into the corresponding input. See the example below.
Figure 55 Standard NPN Proxy
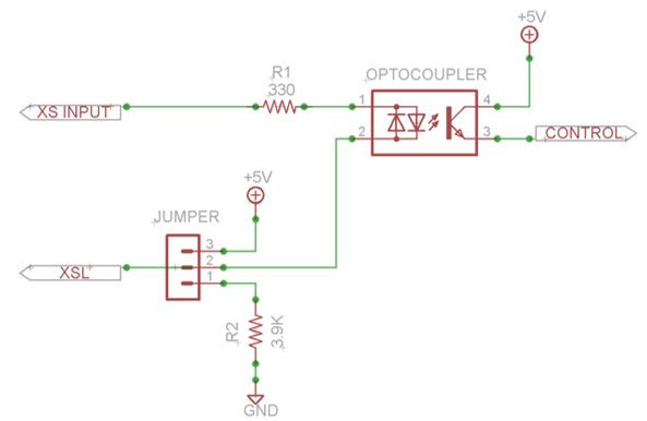
If your proxy has an internal pullup, then you may have to completely remove the jumper. You will have to use a 3.9k ohm resistor and connect it between XSL and C0+ (where S is your input number). For example, if you are using input X5, connect a resistor between any of the C0+ terminals and the X5L terminal (located on the bottom row of the TB2 connector).
Below is an example of a 24V NPN proxy with an internal pullup resistor. The jumper on the Apollo I must be completely removed for this to work.
Figure 56 NPN Proxy with Internal Pullup
Isolated Inputs
To isolate your inputs, supply your own power supply to C0- (GND) and C0+ (positive voltage supply). Do not power the C0+ with more than 48V. All the other wiring configurations (PNP, NPN, etc) are the same whether or not the inputs are isolated. In the example below, the inputs are isolated using a separate 5V power supply.
Figure 57 5V Isolated Power Supply
7.2 Configuring Your Inputs
To configure an input, follow the procedure below.
Figure 58 Input Configuration
- Enable the input by clicking on the red X. If the input has a green check mark, it is already enabled.
- Set the Port Number and Pin Number to the desired input. Use the table below to set up your ports and pins.
|
Input Number |
Port Number |
Pin Number |
|
X0 |
1 |
10 |
|
X1 |
1 |
11 |
|
X2 |
1 |
12 |
|
X3 |
1 |
13 |
|
X4 |
1 |
15 |
|
X5 |
2 |
10 |
|
X6 |
2 |
11 |
|
X7 |
2 |
12 |
|
X8 |
2 |
13 |
Table 8 Input Port and Pin Numbers
For example, in Figure 58 X++, X--, and X Home are all set up for input X0.
- To change when the input is active, click on the Active Low column. A red X means that when the input is activated, it will turn on the input in Mach3.
- Press Apply and then OK.
Your input should now be set up.
7.3 Using Your Inputs
There are a few ways to use generic inputs inside Mach3. First, you can read them in a visual basic (VB) script such as a macro. Use the following visual basic statements:
IsActive(INPUTX)
IsActive(OEMTRIGX)
You can also access them inside Brains and inside the MachMotion plugin. Read Advanced Options section for more information on how to use inputs inside the plugin.
8. Setting up Your Outputs
The Apollo I has 8 logic outputs that can be used for any low current application. They are located on the small green terminal block, TB2, as shown below.
Figure 59 Outputs
Each output has an LED that shows its current state. The outputs and LEDs are labeled Y0 through Y7. If the LED is on, the output is activated.
There are two separate commons for the outputs. The common C0+ is for outputs Y0-Y3 and C1+ is for Y4-Y7. Each common can take 7-48VDC. If you are using the voltage supply from Apollo I, each output can only supply 125mA. However, if you supply your own voltage source, each output can source up to 250mA.
8.1 Wiring Your Outputs
To use an output, connect the corresponding common to your voltage source. For standard operation you can jumper the commons to 24V on the Apollo I. Then connect your signal to the output. See the figure below.
Figure 60 Standard 24V 125mA Outputs
For custom circuits you can provide your own voltages for the commons. In the example below, two separate power supplies are used. Notice that since the power is supplied externally, each output can draw up to 250mA.
Figure 61 Custom 250mA Outputs
8.2 Configuring Your Outputs
To configure an output, follow the procedure below.
Figure 62 Output Configuration
- Enable the output by clicking on the red X. If the output has a green check mark, it is already enabled.
- Set the Port Number and the Pin Number to the desired output. Use the table below as a reference.
|
Output Number |
Port Number |
Pin Number |
|
Y0 |
2 |
2 |
|
Y1 |
2 |
3 |
|
Y2 |
2 |
4 |
|
Y3 |
2 |
5 |
|
Y4 |
2 |
6 |
|
Y5 |
2 |
7 |
|
Y6 |
2 |
8 |
|
Y7 |
2 |
9 |
Table 9 Output Port and Pin Numbers
- If you want your output to always be on unless you turn it off, click on the red X under the Active Low column and it will change into a green check box. Then your output will only turn off when you activate your output.
- Press Apply and then OK to save your settings.
Now your output should be set up.
8.3 Using Your Outputs
There are a few ways to control an output inside Mach3. First, you can turn them on and off in a visual basic (VB) script such as a macro. Use the following visual basic statements:
ActivateSignal(OutputX)
DeActivateSignal(OutputX)
Also, outputs 5-12 can be controlled with M-Codes. One M-Code turns an output on and the other M-Code turns the output off. Use the table below for a reference.
|
Custom M-Codes |
Functions |
|
M200 |
Output 5 on |
|
M201 |
Output 5 off |
|
M202 |
Output 6 on |
|
M203 |
Output 6 off |
|
M204 |
Output 7 on |
|
M205 |
Output 7 off |
|
M206 |
Output 8 on |
|
M207 |
Output 8 off |
|
M208 |
Output 9 on |
|
M209 |
Output 9 off |
|
M210 |
Output 10 on |
|
M211 |
Output 10 off |
|
M212 |
Output 11 on |
|
M213 |
Output 11 off |
|
M214 |
Output 12 on |
|
M215 |
Output 12 off |
Table 10 Custom M-Codes
You can also access them inside Brains and inside the MachMotion plugin to set up an oiler. Read Advanced Options section for more information on how to use outputs inside the plugin.
9. Advanced Options
A number of advanced features can be accessed and configured in the MachMotion plugin such as periodic oiler control and custom user messages. Begin by going to PlugIn Control->MachMotion Config to open the MachMotion plugin.
Figure 63 - MachMotion Plugin, IO Configuration
In general, only change values and settings in the red boxes shown above. The rest of the options are used to set up the control at the factory. Please do not change these settings.
The I/O Configuration section allows an input to turn on a function. The input in the drop down menu turns on the corresponding function. In the figure above, OEM trigger 1 (OEMTRIGGER1) turns on the drive fault.
For example, to set up an external E-Stop, configure a normal input in ports and pins (See Setting up Inputs). Let’s assume we set up Input 4. Then use the drop down menu in the System Configuration window to select the input as shown below.
The system may also require an oiler. Just define an output, set the time run time of the oiler, and the time between cycles. In the example below the oiler is attached to output 6. It is turned on for 10 seconds every 1 minute. The spindle has to be on for the oiler to turn on.
Figure 64 Oiler
Figure 65 Cycle Start
Now whenever Input4 is active, E-Stop will be flagged.
Figure 66 - MachMotion Plugin, User Defined Messages
The User Messages can be configured to have custom messages displayed. Each input will do a specific function (E-Stop, feed hold, stop) and write to the status bar except the No Action option. The No Action just displays the message on the status bar whenever the input is active. In the example below, when OEM trigger 4 is activated, the message “MCR Reset!” will be displayed on the status bar.
Figure 67 User Messages
Warranty Information
MachMotion warranty policy is subject to change. Updated information is available at our website:
https://machmotion.com/warranty
The MachMotion Team
http://www.machmotion.com
14518 County Road 7240, Newburg, MO 65550
(573) 368-7399 • Fax (573) 341-2672
